Training of specialists and development of design regulatory framework for Russian magnetic levitation transport systems
- Authors: Shmatchenko V.V.1, Plekhanov P.A.1, Roenkov D.N.1, Ivanov V.G.1
-
Affiliations:
- Emperor Alexander I St. Petersburg State Transport University
- Issue: Vol 4, No 1 (2018)
- Pages: 138-154
- Section: Original papers
- URL: https://journals.eco-vector.com/transsyst/article/view/8724
- DOI: https://doi.org/10.17816/transsyst2018041138-154
- ID: 8724
Cite item
Abstract
The article deals with the issues of training of specialists and development of design regulatory framework for Russia’s magnetic levitation transport systems.
Introduction: The development of maglev technologies in Russia requires solving the task of training specialists and developing the design regulatory framework for the magnetic levitation transport systems (MLTS). The MLTS related specific issues, namely traction, levitation, lateral stabilisation, power supply systems as well as overall safety, should receive special attention.
Analysis: The maglev transport technology is a further development of a conventional “wheel-track” technology, employing the linear motor and the magnetic levitation system (electromagnetic, electrodynamic, the permanent magnets-based system, and combined types). Each type of MLTS possesses its advantages and limitations, which points at the necessity to justify the choice of an optimal technology.
A crucial issue is to choose (develop) a linear motor for MLTS on the basis of the four related aspects: electromagnetic, thermal, mechanical, and the cost related one.
Another significant issue is the overall safety provision of MLTS. The elaboration of the quality management system should be carried out in accordance with all stages of the life cycle of the wheel-track transport, which is specified in EN 50126, EN 50128, and EN 50129.
Methodology: The methodological base of training specialists and developing the design regulatory framework should become a systematic approach. The necessity of the application of this approach lies in the variety and complexity of physical processes of MLTS. The development of the project and working documentation of the design and construction of MLTS in the territory of Russia should be carried out in accordance with the active Russian legislation, which specifies the application of Special Technical Regulations for new technical systems.
Conclusion: As of today, it is reasonable to develop the training of specialists for MLTS on the basis of the qualification upgrade and professional retraining programmes of the engineering staff, who already possess the fundamental railway education. All the necessary expertise and competences are available at Emperor Alexander I St. Petersburg State Transport University. For many years, the university’s specialists have been working on the development of the maglev technologies in Russia both on the basis of their own researches and on the study and generalisation of the national and international experience. They have also been developing the projects of the design regulatory framework for future MLTS.
Full Text
Introduction
The magnetic levitation technology as the next stage of the innovative development of the conventional railway transport requires solving the task of training the specialists and elaborating the design regulatory framework for the magnetic levitation transport systems (MLTS) that will encompass a wide range of aspects:
- infrastructure;
- rolling stock;
- systems of traction, levitation and lateral stabilisation;
- electric power supply;
- organisation and control of traffic;
- overall transport security provision;
- passenger service and logistics;
- economics, including the issues of financial and technical support of construction and operation, and the investment justification issues (feasibility studies);
- personnel management, including the psychology related issues (informational and psychological security);
- engineering surveys;
- methodology of design, including RAMS (Reliability, Availability, Maintainability, Safety) / LLC (Life Cycle Cost) issues;
- organisation of construction;
- business management, including the issues of quality and security management.
The MLTS related specific issues, namely traction, levitation, lateral stabilisation, power supply systems as well as overall safety, should receive special attention.
Analysis
The magnetic levitation transport technology represents a further development of the conventional “wheel-track” technology, but with the linear motor and the system of magnetic levitation employed. We can point out three basic types of this technology:
- the electromagnetic suspension type (EMS) – the attractive force (fig. 1a);
- the electrodynamic suspension type (EDS) – the repulsive force (fig. 1b);
- the permanent magnets-based suspension (fig. 1c).
Fig. 1. The basic types of the maglev transport technology
The MLTS has the following key competitive advantages:
- high speed of passenger and freight transportation;
- high carrying capacity owing to high level of automation (“transport conveyor”);
- independence from external conditions (other means of transport’s traffic and weather conditions);
- high adaptability to terrain features, urban areas (unlike railway transport);
- low power consumption with the application of the permanent magnets (owing to absence of moving units and gears);
- continuous improvement of the technology and reduction of the construction costs;
- high sustainability ratios (low levels of noise, vibration and dust, urban environment compatibility), absence of the barrier effect, which is a characteristic feature of railways and roads.
As of today, the world operates several passenger MLTS predominantly in the Eastern Asia states: China (Shanghai, Changsha, Beijing), Japan (Nagoya, Yamanashi), the Republic of Korea (Incheon). The realised MLTS projects are also present in Germany, the USA and other states. The USSR conducted MLTS tests too.
Different types of MLTS possess their own advantages and limitations (see the table below) which indicates the necessity to develop an optimal technology.
Alongside the choice (development) of the levitation and lateral stabilisation technology (see the table below), there is also a crucial issue of the choice (development) of linear motors for MLTS on the basis of the four conjoined aspects:
- electromagnetic;
- thermal;
- mechanical;
- cost related.
The main advantages and limitations of different types of MLTS
MLTS type | Advantages | Limitations |
EMS | 1) The low cost of materials for the flyovers (steel); 2) the application of the practice-proven methods of operation and the components available in the market; the technology is well tested and used | 1) High losses in the actuating coil; 2) non-linear effects and eddy currents; 3) small gap (does not exceed 20 mm, as a rule) resulting in the increased requirements (but not for railway transport) for the accurate manufacture and assembling of the flyover and rolling stock (with the adverse weather conditions considered) |
EDS (with the superconducting magnets employed) | 1) Insignificant losses in the actuating coil enable the application of high voltage currents and achieve magnetic field of high strength; 2) the large gap makes the rolling stock less sensitive to irregularities of the track | 1) High consumption of liquid nitrogen (helium) for the cooling system; 2) very low dampening of oscillations; 3) high starting speed (approximately 100 km/h): with the speeds below critical level the additional suspension is required; 4) additional equipment for cryostats |
The suspension with the permanent magnets employed | 1) In case of large volumes of production the cost of permanent magnets does not exceed the production of steel; 2) simple configuration and low technical maintenance costs | 1) The attractive and repulsive poles static requires additional lateral stabilisation; 2) reduction of the magnetic field force in case the magnets are heated (for instance, in case of the air temperature rises); 3) the result of the reduction of the magnetic field force may become the decrease of the levitation gap with the arising necessity to ensure it with the help of additional measures |
The combined suspension | Different options of design with the use of electromagnets, permanent magnets, different types of linear motors (synchronous, asynchronous, etc.) are achievable | |
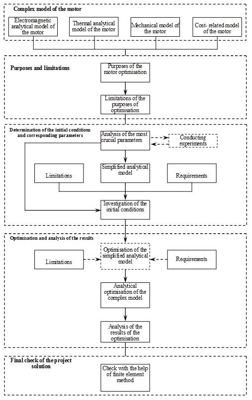
The analysis of the today’s approaches to the design of linear motors [1, 2], shows that justification of their key indices (traction, mass, power consumption and cost) actually consists in the task to thoroughly optimise these indices by many technical properties (fig. 2).
Fig. 2. The linear motor optimisation scheme [2]
The existing in Russia practice of the development of the design solutions for linear motors basically aims at direct calculations of their tractions properties with their subsequent finalisation on the stands or in the testing grounds. The widely used finite element method is useful for calculation of the magnetic flux at any point and, using this principle, for calculation of the traction properties of the motor (the solution of the direct task of the motor efficiency assessment). However, this method is labour-intensive and it does not provide an efficient solution of the reverse task, that is the multiple repetition of the direct task in the optimisation cycles.
The alternative to the finite element method is the modelling of the magnetic fluxes in the linear motor (including for the permanent magnets) by interpolation between simple special cases (for instance, the case of the magnetic flux in the linear conductor with the current). The obtained analytical expressions thereby may be actively used for solving both direct and reverse tasks of the linear motor efficiency assessment.
In general, the linear motor design process should have the following stages:
1) the determination of the requirements to the parameters of the motor and the purposes of the design;
2) the determination of the possible design solutions by means of which the requirements to the motors are realised. For instance, the application of m technologies of traction (synchronous motors, a long or a short stator, permanent magnets, etc);
3) the first option, based upon the application limitations. In the result of this option the number of possible design solutions decreases to n (n<m);
4) the elaboration of the models of the motor in accordance with the purposes of the project. At the same time, the models should include:
- a mechanical model for description of the motor dynamics;
- a thermal model for description of the heat transfer in the motor;
- an electromagnetic model for determination of electrical and magnetic values and forces (attraction and repulsion);
- a cost model for determination of the cost of the motor at each stage of its life cycle;
5) the design of n options of the motor, confirmation of the source data and limitations, and, if needed, the alteration of the limitations;
6) the sensitivity research of the parameters of the motor for all conditions of the application and all n options, and the choice of optimal parameters for each option;
7) the comparison of all n options;
8) the final choice of the motor using the key indices;
9) the acceptance of the project of the motor on the basis of the manufactured prototype or a model that uses that uses the finite element method;
10) the documentation of the final project.
The project solutions of the choice of the linear motors should be Pareto efficient by the following criteria:
- traction – power consumption;
- traction – mass of the active guideway structure;
- traction – mass of the motor’s moving part;
- traction – cost.
Another important issue is to ensure the overall MLTS safety. The unified base for constituents of the overall security [3] is quality management systems, based upon ISO 9001 [4]. With the reference to the guided transport, they are as follows:
- ERA SMS (the Safety Management System of European Railway Agency) for traffic safety [5, 6];
- MODSafe (Modular Urban Transport Safety and Security Analysis) for transport safety (including traffic safety) [7], the systems based upon ISO 28001 [8] for supply chain security;
- the systems based upon the international standards OHSAS 18001 [9] and ISO 14001 [10] for occupational and environmental security respectively.
The applied filling of these management systems is carried out in accordance with the life cycle of the guided transport, specified in EN 50126 (IEC 62278 [11]), EN 50128 (IEC 62279 [12]) и EN 50129 (IEC 62425 [13]), as well as in IEC 60300-3-3 [14]. At the same time, regarding safety, the stage of the risk analysis has the crucial significance [15], which determines the risks in traffic safety, transport safety (protection against unlawful interference), occupational and environmental safety. Then the risk associated with them is assessed, and in case there is need to decrease this risk, the additional security functions are determined (fig. 3). With the reference to transport safety, at this stage the measures of pre-emptive (prevention), timely (prompt actions) and emergency (minimisation of damage) actions are taken against unlawful interference in accordance with the chosen model of behaviour of the potential intruder.
The measurement of risk that considers both accidental and systematic hazardous events (failures, malfunctions, breaches), is the Safety Integrity Levels (SILs), each of which stipulates a number of measures to be taken to mitigate the risks to the tolerable level.
As it was mentioned, while training specialists and elaborating the design regulatory framework for MLTS, special attention should be given to the specific maglev transport technologies related issues. The methodological framework for training specialists and developing the design regulations should become a systematic approach. The necessity of application of this approach is determined by a significant range and complexity of the physical processes in MLTS, and, consequently, by a high variety and complexity of engineering solutions required for a coordinated management of these processes. In other words, the complexity of the management of the MLTS creation processes should be no less than the complexity of the MLTS itself.
Fig. 3. Three approaches to the assessment of the risks for MLTS
The complexity of the systematic approach is determined by the constituents of the sphere for which it is to be applied:
- the necessity to analyse different combinations of the technologies of traction, levitation, lateral stabilisation and power supply;
- the specifics of dynamics of the 3D motion of the MLTS rolling stock. Such phenomena as yaw motion, pitching and rolling of the vehicle require taking corresponding measures for stabilisation and dampening;
- the complexity of the composition of the MLTS function and their hierarchy. There is need to elaborate a functional and structural model of the MLTS models;
- the mathematical apparatus of the analysis of the physical processes of the MLTS;
- the apparatus for mathematical modelling of the MLTS processes;
- the apparatus for natural modelling of the MLTS processes;
- the basic production of the MLTS components;
- the basic construction of the infrastructure objects of the MLTS;
- the environment of operation of the MLTS;
- the analysis of the risks associated with the MLTS;
- the organisational structure of design, construction and operation of the MLTS;
- the society’s objective demand in the MLTS;
- the society’s subjective perception of the MLTS;
- the international level of the development of the MLTS.
As of today, it is relevant to develop the system of training specialists for MLTS on the basis of the qualification upgrade and retraining programmes for the engineers who possess the fundamental railway education (fig. 4).
Fig. 4. Options of training specialists for the MLTS
All the necessary competences for the elaboration and realisation of such programmes are available at Emperor Alexander I St. Petersburg State Transport University. For many years, the university’s specialists have been working on the development of the maglev technologies in Russia both on the basis of their own researches and on the study and generalisation of the national and international experience. In the specially established laboratory, they conduct laboratory (fig. 5a) and natural (fig. 5b) researches and develop the projects of the design regulatory framework for future MLTS.
The elaboration of the design and working documentation for design and construction of the MLTS in the territory of Russia should be carried out in accordance with the active legislation, namely, with the Order of the Government of the Russian Federation № 87 of February 16th, 2008 “On the composition of the sections of the design documentation and requirements to their contents” and other legislative and normative technical documents.
Fig. 5. A laboratory stand (a) and a test model (b) for research of the magnetic levitation transport technologies
Some subsystems and components of the MLTS are subject to the technical guidelines of the Eurasian Customs Union and the Russian Federation (in the first place, “On the safety of buildings and structures”, and also “On the safety of machinery and equipment”, “On the safety of the low-voltage equipment”, “The electromagnetic compatibility of technical means”, and others) and other supporting standards and set of rules (for instance, for maglev rolling stock it is possible to use the Preliminary National Standard PNST 24-2014 “The innovative railway rolling stock. The order of the development and approval for operation”).
The Russia’s legislation also stipulates the application of the Special Technical Regulations (STU), which are “the technical requirements in the sphere of security of the object of the major construction works, containing (referring to the specific object of the major construction works) additional safety requirements to the set or absent requirements, which reflect the features of the engineering surveys, design, construction, demolition of the object of the major construction works, and contain deviations from the set requirements” (in accordance with the Item 10 of the Article 1 of the Urban Planning Code of the Russian Federation № 190-FZ of December 29th, 2004, stating “the object of the major construction works – building, construction, facility, other objects, the construction of which is not finished <…>, except for temporary constructions, kiosks, canopies and other similar buildings”). STU are the basis of the terms of reference for design and elaboration of design documentation (developed by a special project organisation or a consortium of project organisations). The approval of STU is currently conducted by the Ministry of Construction Industry of Russia, more specifically by the specially organised Normative and Technical Board of the Ministry of Construction Industry, with the involvement of a group of experts the recommendations of which are made in the form of the corresponding expert’s conclusion. The issues of development and approval of STU are determined by the following documents:
- the Order of the Ministry of Construction Industry of Russia № 248/pr of April 15th, 2016 “On the order of development and approval of Special Technical Regulations for the elaboration of the design documentation for the object of the major construction works”;
- “Methodical recommendations “The order of arrangement of Special Technical Regulations for the elaboration of the design documentation for the object of the major construction works” (approved by decision of the Normative and Technical Board of the Ministry of Regional Development of Russia, Protocol № 1 of February 1st, 2011).
Thus, there should be developed a set of STU for the MLTS planned for design, construction and operation in a special section.
STU should contain a list of forced deviations from the requirements of the active normative documents, the explanation of these deviations, and measures to be taken to compensate these deviations. As the practice shows, such explanations of the norms in STU, including methods, may be made in the form of attachments to STU or listed in the Explanatory note for STU. STU does not allow duplicating norms of Russia’s active documents. Such are norms should be provided with the corresponding links. In this regard, during the elaboration of STU for MLTS, a list of normative and technical documents of Russia and the Eurasian Customs Union should be developed, which would be applicable (fully or partially) for the design. At the same time, the STU could contain separate provisions contained in normative documents of other countries, provide that they correspond to Russia’s legislation.
Conclusion
It is relevant to conduct training of the specialists for MLTS on the basis of the qualification upgrade and retraining programmes of the engineering personnel, possessing fundamental railway education. Emperor Alexander I St. Petersburg State Transport University possesses all required competences for the development and realisation of such programmes.
Regarding the development of the national design regulatory framework for the MLTS, the authors of this paper have developed a set of STU projects for the design of the MLTS to be further adapted to a specific freight or passenger transportation line:
- STU-1 – General requirements on design;
- STU-2 – Track;
- STU-3 – Base for the track, artificial structures and facilities, joints and crossings;
- STU-4 – Terminals, intermediate stations, maintenance buildings and facilities;
- STU-5 – Traction and power supply systems;
- STU-6 – Operation control system;
- STU-7 – Electrical communication and warning systems;
- STU-8 – Rolling stock;
- STU-9 – Overall security system.
In parallel with the elaboration of STU, the works have been started to create a project of technical regulations on security of maglev transport and to form a list of standardisation documents supporting it. This list should appear as a result of:
- determination of the existing documents, the application of which is possible with their updating;
- determination of the existing documents, which may be used after being updated and reconsidered;
- determination of the documents, required to be elaborated.
Besides, the authors have prepared a structured English-Russian and Russian-English maglev transport definition dictionary for publishing. The dictionary contains terms, definitions and requirements in design, construction and operation of the MLTS and reflects the best international and national experience in this sphere. The dictionary may be the base for the first educational guidance on maglev transport.
About the authors
Vladimir V. Shmatchenko
Emperor Alexander I St. Petersburg State Transport University
Author for correspondence.
Email: railwayradio@gmail.com
ORCID iD: 0000-0001-6963-7286
SPIN-code: 5152-2090
Candidate of Engineering Science
Russian Federation, 9 Moskovsky ave., St. Petersburg, 190031Pavel A. Plekhanov
Emperor Alexander I St. Petersburg State Transport University
Email: pavelplekhanov@gmail.com
ORCID iD: 0000-0002-2546-259X
SPIN-code: 1532-9427
Candidate of Engineering Science, Associate Professor
Russian Federation, 9 Moskovsky ave., St. Petersburg, 190031Dmitry N. Roenkov
Emperor Alexander I St. Petersburg State Transport University
Email: roenkov_dmitry@mail.ru
ORCID iD: 0000-0003-2160-0921
SPIN-code: 7312-5208
Candidate of Engineering Science, Associate Professor
Russian Federation, 9 Moskovsky ave., St. Petersburg, 190031Victor G. Ivanov
Emperor Alexander I St. Petersburg State Transport University
Email: ivanov.v.g.spb@gmail.com
ORCID iD: 0000-0002-8078-3628
Russian Federation, 9 Moskovsky ave., St. Petersburg, 190031
References
- Boldea I. Linear Electric Machines, Drivers, and Maglev’s Handbook. – CRC Press, Taylor & Francis Group, 2013. 654 p.
- Chevailler S. Comparative study and selection criteria of linear motors. – These № 3569, École Polytechnique Federale de Lausanne, 2006. 239 p.
- Shmatchenko VV, Plekhanov PA. Transportnye sistemy i tekhnologii. 2015;2(2):127–142. Available from: http://www.transsyst.ru/files/10-shmatchenko-v-v-pdf.pdf (cited 2018 Feb 22). (In Russ.)
- ISO 9001:2015 Quality management systems – Requirements
- http://www.era.europa.eu/tools/sms/Pages/SMS.aspx (accessed 22.02.2018).
- Pavlov LN, Zaitseva TN, Tselicheva OL, Maiorov VG. Zheleznodorozhnyi transport. 2007;7:74–77. (In Russ.)
- http://www.modsafe.eu (cited 2018 Feb 22).
- ISO 28001:2007 Security management systems for the supply chain – Best practices for implementing supply chain security, assessments and plans – Requirements and guidance.
- OHSAS 18001:2007 Occupational health and safety management systems. Requirements.
- ISO 14001:2015 Environmental management systems – Requirements with guidance for use.
- IEC 62278(2002) Railway applications. Specification and demonstration of reliability, availability, maintainability and safety (RAMS).
- IEC 62279(2015) Railway applications – Communication, signalling and processing systems – Software for railway control and protection systems.
- IEC 62425(2007) Railway applications – Communication, signalling and processing systems – Safety related electronic systems for signalling.
- IEC 62425(2007) Railway applications – Communication, signalling and processing systems – Safety related electronic systems for signalling.
- Braband J. Railway Gazette “SIGNAL + DRAHT”. 2007;4(99):34–37.
Supplementary files








