Simulation of operating modes of electric power storage devices in AC traction power supply systems
- Authors: Bakanova E.I.1, Nezevak V.L.1, Sidorov O.A.1
-
Affiliations:
- Omsk State Transport University
- Issue: Vol 10, No 4 (2024)
- Pages: 517-536
- Section: Original studies
- URL: https://transsyst.ru/transj/article/view/636104
- DOI: https://doi.org/10.17816/transsyst636104
- ID: 636104
Cite item
Full Text
Abstract
Aim. Improving the efficiency of AC traction power supply systems. Solving challenges in testing technical and technological solutions using simulation modeling of their operating modes.
Methods and Materials. The research is based on a simulation model designed to test algorithms for regulating the operation of electric power storage devices within the traction power supply system. The tasks are solved using the following methods: system method, analytical method, and statistical modeling method.
Results. The proposed simulation model enabled the testing of an algorithm regulating an electric power storage device. The simulation provided results for active power regulation using the voltage levels in the contact network. The results included calculated oscillograms and voltages, along with their effective values for both charge and discharge modes.
Conclusion. The results obtained can be used to compare the effectiveness of different methods for regulating electric power storage devices in AC traction power supply systems.
Full Text
Введение
В настоящее время электрификация железных дорог преимущественно выполняется по системе тягового электроснабжения (СТЭ) переменного тока напряжением 25 и 2×25 кВ, с более высокими технико-экономическими показателями, в частности, по критерию обеспечения пропускной и провозной способности по сравнению с системами тягового электроснабжения постоянного тока [1]. Изменение условий пропуска поездов, параметров графика движения поездов, применение новых технологий при организации движения (виртуальная автосцепка), рост объемов перевозок, как правило, приводят к достижению предельных уровней нагрузочной способности СТЭ [2]. Одним из примеров, обусловливающих необходимость усиления систем тягового электроснабжения переменного тока напряжением 25 и 2×25 кВ, являются работы, связанные с развитием Восточного полигона железных дорог России, призванные обеспечить рост пропускной и провозной способности [3].
Одними из основных проблем при эксплуатации СТЭ переменного тока напряжением 25 и 2×25 кВ является снижение уровня напряжения, перегрузка силового оборудования тяговых подстанций и нагрев проводов и тросов контактной подвески, обусловленные ростом тяговых нагрузок. Кроме указанных проблем, обостряется необходимость решения задач по поддержанию качества электроэнергии, ухудшение которого обусловлено несимметричной и несинусоидальной тяговой нагрузкой [4]. В данных условиях развития СТЭ железнодорожного транспорта требуются решения, позволяющие обеспечить, с одной стороны, приемлемый уровень нагрузочных показателей, с другой стороны, нахождение в нормативном диапазоне показателей качества электроэнергии, в том числе несимметрии и несинусоидальности, а также уровня энергоэффективности [5].
Мероприятия по реконструкции и модернизации систем тягового электроснабжения подразделяются на группы, связанные с увеличением мощности силового оборудования и сечения проводов и тросов контактной подвески, сооружением дополнительных линейных устройств контактной сети, а также применением специальных установок, к которым относятся устройства компенсации реактивной мощности (продольного и поперечного типа), фильтрокомпенсирующие и вольтодобавочные (в том числе бустерные) устройства, системы регулирования режимов питания межподстанционных зон путем изменения схем питания и секционирования контактной сети и др. [6, 7].
Применение устройств указанных групп позволяет обеспечить снижение потерь напряжения, мощности и электроэнергии в контактной сети, нагрева активной части силового оборудования, проводов и тросов контактной подвески, фидерных и отсасывающих линий, компенсацию реактивной мощности, снижение коэффициента несимметрии и несинусоидальности и др.
Одним из направлений решения вопросов повышения эффективности работы СТЭ переменного тока является применение активных постов секционирования контактной сети, питание которых может осуществляться с помощью специальных линий электропередач от тяговых подстанций или с помощью других источников мощности, в том числе систем накопления электроэнергии (СНЭЭ). Указанное техническое направлено на стабилизацию напряжения для обеспечения пропускной и провозной способности и, одновременно с этим, позволяет решать задачи по снижению уровня несимметрии и несинусоидальности, сглаживанию графика тяговой нагрузки в границах межподстанционных зон в условиях рекуперации энергии электроподвижным составом (ЭПС) [8, 9].
Перспективные виды СНЭЭ, которые могут рассматриваться в качестве одного из вариантов стационарного применения в СТЭ, содержат один или два накопителя электроэнергии (гибридные системы). Наибольшее распространение в гибридных системах получили электрохимические, электрические или электромеханические типы [10, 11]. В настоящее время для стационарного использования рассматриваются литий-ионные аккумуляторы различных модификаций, суперконденсаторы и кинетические накопители (маховики) [13–14]. Применение гибридных СНЭЭ обусловлено спецификой тяговой нагрузки, выражающейся в ее значительной неравномерности, несимметрии и несинусоидальности [15].
Подходы к моделированию режимов работы СНЭЭ
Основными направлениями применения СНЭЭ в СТЭ переменного тока являются следующие:
- стабилизация напряжения в точке присоединения к СТЭ;
- выравнивание графика нагрузки тяговых подстанций;
- резервирование электроснабжения электроподвижного состава;
- регулирование активной и реактивной мощности в границах межподстанционных зон;
- снижение несимметрии нагрузки силовых трансформаторов.
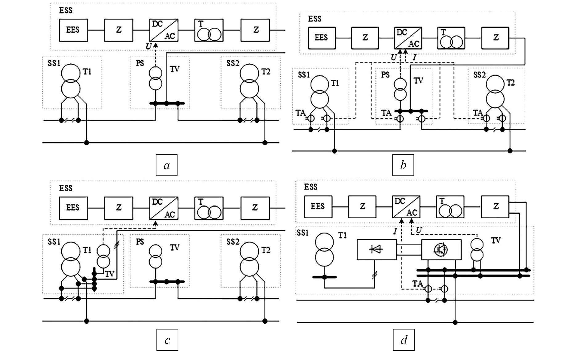
Для решения задачи стабилизации напряжения на посту секционирования (PS) предлагается рассматривать размещение СНЭЭ (ESS) с подключением к шинам PS. Регулирование напряжения в контактной сети выполняется путем изменения режимов работы ESS на основе измерения напряжения с помощью трансформаторов напряжения TV (Рис. 1a).
Рис. 1. Варианты размещения СНЭЭ для решения задач повышения эффективности работы СТЭ переменного тока
Fig. 1. SNAP placement options for solving problems of increasing the efficiency of AC STE
Питание межподстанционной зоны осуществляется от тяговых подстанций (SS1 и SS2), на которых расположены трехфазные силовые трансформаторы (T1 и T2). СНЭЭ включает в себя накопитель электроэнергии (EES), низковольтный и высоковольтный фильтры (Z), преобразователь постоянно-переменного напряжения (DC/AC) и преобразовательный трансформатор. Эффективность регулирования напряжения зависит от мощности и энергоемкости ESS, обеспечивающих компенсацию падения напряжения в интервалах заданной продолжительности, работы преобразователей. Указанный вариант размещения СНЭЭ позволяет обеспечить регулирование напряжения в контактной сети при нахождении ЭПС как в тяговом режиме, так и при осуществлении рекуперативного торможения.
Решение задачи выравнивания графика нагрузки с помощью СНЭЭ может рассматриваться для вариантов их подключения к тяговым подстанциям или линейным устройствам контактной сети. При расположении на последних регулирование дополнительно может выполняться по уровню напряжения (Рис. 1b). Выравнивание нагрузки тяговых подстанций при регулировании СНЭЭ предполагает передачу данных в режиме реального времени от трансформаторов тока (TA) подстанций к месту размещения СНЭЭ. Указанный канал регулирования является основным и определяет управление режимами работы СНЭЭ. Дополнительный канал регулирования реализуется на основе данных об уровне напряжения на шинах линейного устройства.
Необходимость резервирования электроснабжения определяется на основе сложившихся режимов работы СТЭ и надежности систем внешнего электроснабжения. При решении указанной задачи СНЭЭ присоединяются к шинам напряжения 27,5 кВ подстанций. В данном случае для присоединения СНЭЭ используются трехфазные преобразовательные трансформаторы T1 и Т2 (Рис. 1c) соответствующего класса напряжения переменного тока для питания нагрузки собственных нужд и нагрузки тяговых и нетяговых потребителей.
Для повышения качества электроэнергии и энергоэффективности на тяговых подстанциях могут рассматриваться схемы подключения, которые позволяют решить задачи снижения уровня несимметрии нагрузки, уравнительных токов, повышения качества электроэнергии на шинах нетяговых потребителей и обеспечить регулирование напряжения за счет применения управляемых преобразователей и использования СНЭЭ путем их присоединения к шинам переменного тока, как показано на Рис. 1d. Исходя из функциональности СНЭЭ и вариантов их размещения могут прорабатываться различные алгоритмы регулирования режимов их работы.
В статье рассматриваются задачи формирования имитационной модели СТЭ переменного тока, содержащей СНЭЭ, размещенную на линейном устройстве (посту секционирования контактной сети) и моделирования режимов работы СНЭЭ с помощью различных алгоритмов регулирования. На участках эксплуатации ЭПС с коллекторными тяговыми электродвигателями в спектре высших гармоник тока преобладает третья, пятая и седьмая гармоники, что обусловлено применением двухполупериодных схем выпрямления. Удельный вес гармонических составляющих возрастает при применении рекуперативного торможения. В настоящее время указанный электроподвижной состав составляет большую часть эксплуатирующегося парка электроподвижного состава, а решение задач стабилизации напряжения в контактной сети и снижения несинусоидальности связано с использованием регулируемых средств компенсации реактивной мощности, содержащих пассивные фильтры. В перспективе, сокращение доли ЭПС, использующих коллекторные тяговые двигатели, за счет расширения парка с асинхронным тяговым приводом будет способствовать снижению эффективности работы средств компенсации реактивной мощности и обусловливает поиск других решений, например, применение СНЭЭ.
При построении имитационной модели приняты следующие допущения, которые не оказывают существенного влияния на результаты моделирования. При регулировании напряжения на посту секционирования переменная тяговая нагрузка приводит к изменению уровня напряжения, который принят в качестве управляющей переменной. На первом этапе моделирования принято допущение о том, что нагрузка электроподвижного состава является переменной, но статичной. Принятие данного допущения не позволяет оценить динамику уровня потерь электроэнергии в тяговой сети при передвижении ЭПС, однако, позволяет оценить эффективность регулирования при переменной тяговой нагрузке. В качестве допущения принято, что напряжение вторичной обмотки силовых трансформаторов находится на постоянном уровне и не зависит от режимов работы внешнего электроснабжения, что позволяет на первом этапе упростить модель и использовать источник напряжения с неизменным уровнем напряжения. Сопротивления участков тяговой сети заданы в виде сопротивлений активно-индуктивного характера. Для моделирования принят однопутный участок, позволяющий упростить схему питания и секционирования контактной сети. Нагрузка электроподвижного состава задана в виде источника тока, содержащего высшие гармонические составляющие. Для регулирования режимов используется модуль напряжения и коэффициент нелинейных искажений тока тяговой нагрузки.
Регулирование напряжения в контактной сети
Регулирование напряжения в СТЭ постоянного и переменного тока основано на использовании устройств, позволяющих изменять параметры тяговых подстанций и сетей, в частности, мощность силового оборудования, коэффициент трансформации силовых и преобразовательных трансформаторов, реактивную проводимость тяговой сети и др. Регулирование СНЭЭ осуществляется с помощью различных алгоритмов, зависящих от решаемых задач и связанных с нагрузочными показателями СТЭ (уровень напряжения, нагрев, перегрузка и др.) или другими показателями эффективности (уровни реактивной мощности в границах межподстанционной зоны, уравнительных токов и др.).
При размещении СНЭЭ на посту секционирования контактной сети регулирование выполняется по уровням напряжения на шинах поста и гармоническому искажению тока. Для моделирования режимов работы СНЭЭ при решении задачи по стабилизации напряжения принята следующая структурная схема межподстанционной зоны (Рис. 2). Искажение тока регистрируется по одному из трех каналов и вместе с данными измерений уровня напряжения передается на систему автоматического регулирования (САР). Регулирование режимов СНЭЭ осуществляется на основе указанных выше данных измерений. Опорное напряжение для САР корректируется в зависимости от уровня напряжения в режиме холостого хода смежных тяговых подстанций и определяется по отсутствию гармонического искажения или путем передачи данных на пост секционирования аналогично передаче данных о гармоническом искажении тока.
Рис. 2. Структурная схема межподстанционной зоны с системой накопления электроэнергии
Fig. 2. Block diagram of an inter-substation zone with an electric power storage system
Функции тока и напряжения являются периодическими и, в общем случае, несинусоидальными, которые можно представлять в виде ряда Фурье:
, (1)
где A0 – постоянная составляющая:
; (2)
Bk – амплитудное значение k-й гармоники, описываемой с помощью функции синуса:
; (3)
Ck – амплитудное значение k-й гармоники, описываемой с помощью функции косинуса:
; (4)
T – период времени; ω – угловая частота.
Представление функций тока и напряжения в виде функций, симметричных относительно оси или начала координат, позволяет упростить вид функции (1) и рассматривать искажения для соответствующей формы представления.
Коэффициент искажения тягового тока ЭПС определяется по выражению:
, (5)
где In – действующее значение n-й гармоники тока, А; I1 – действующее значение тока основной частоты (50 Гц), А.
Коэффициент n-й гармоники тока определяется по формуле:
. (6)
Для определения искажений тока используются полное гармоническое искажение (total harmonic distortion или THD) и отдельное гармоническое искажение (individual harmonic distortion или IHD), определяемые по выражениям (5) и (6) соответственно, содержащиеся в виде отдельных функций в Matlab.
Результаты имитационного моделирования
Разработанная в соответствии с представленной структурной схемой межподстанционной зоны СТЭ переменного тока (Рис. 2) в программном комплексе Matlab модель приведена на Рис. 3. В модели реализован режим двустороннего узлового питания межподстанционной зоны. Элементы СТЭ в модели представлены в виде активных и индуктивных элементов. Тяговая нагрузка двух единиц ЭПС и СНЭЭ представлена в виде регулируемых источников тока со случайно изменяемой нагрузкой.
Рис. 3. Имитационная модель межподстанционной зоны
Fig. 3. Simulation model of the substation zone
В приведенной модели СТЭ элементы (силовое оборудование тяговой подстанции, секции контактной и рельсовой сети) представлены в виде нагрузки активно-индуктивного характера. Нагрузка ЭПС и СНЭЭ задана с помощью регулируемых источников переменного тока.
Управление режимами работы СНЭЭ выполняется с учетом ограничений со стороны степени заряженности (SoC), глубины разряда (DoD), температуры (t), количества циклов заряд-разряд (n) и уровня напряжения и нагрузки НЭЭ (Uвых и Iвых). Учет указанных данных позволяет прогнозировать уровень остаточной энергоемкости с учетом деградации в условиях эксплуатации. В общем случае регулирование выполняется в соответствии с функциональной схемой, приведенной на Рис. 4. На рассматриваемом этапе моделирования принято допущение о том, что указанные показатели работы не оказывают существенного влияния на режим работы и апробация алгоритма регулирования (Рис. 5) может быть проведена для нормального режима работы на основе измерения напряжения и гармонического искажения тока.
Рис. 4. Функциональная схема управления СНЭЭ
Fig. 4. Functional control scheme of the SNEE
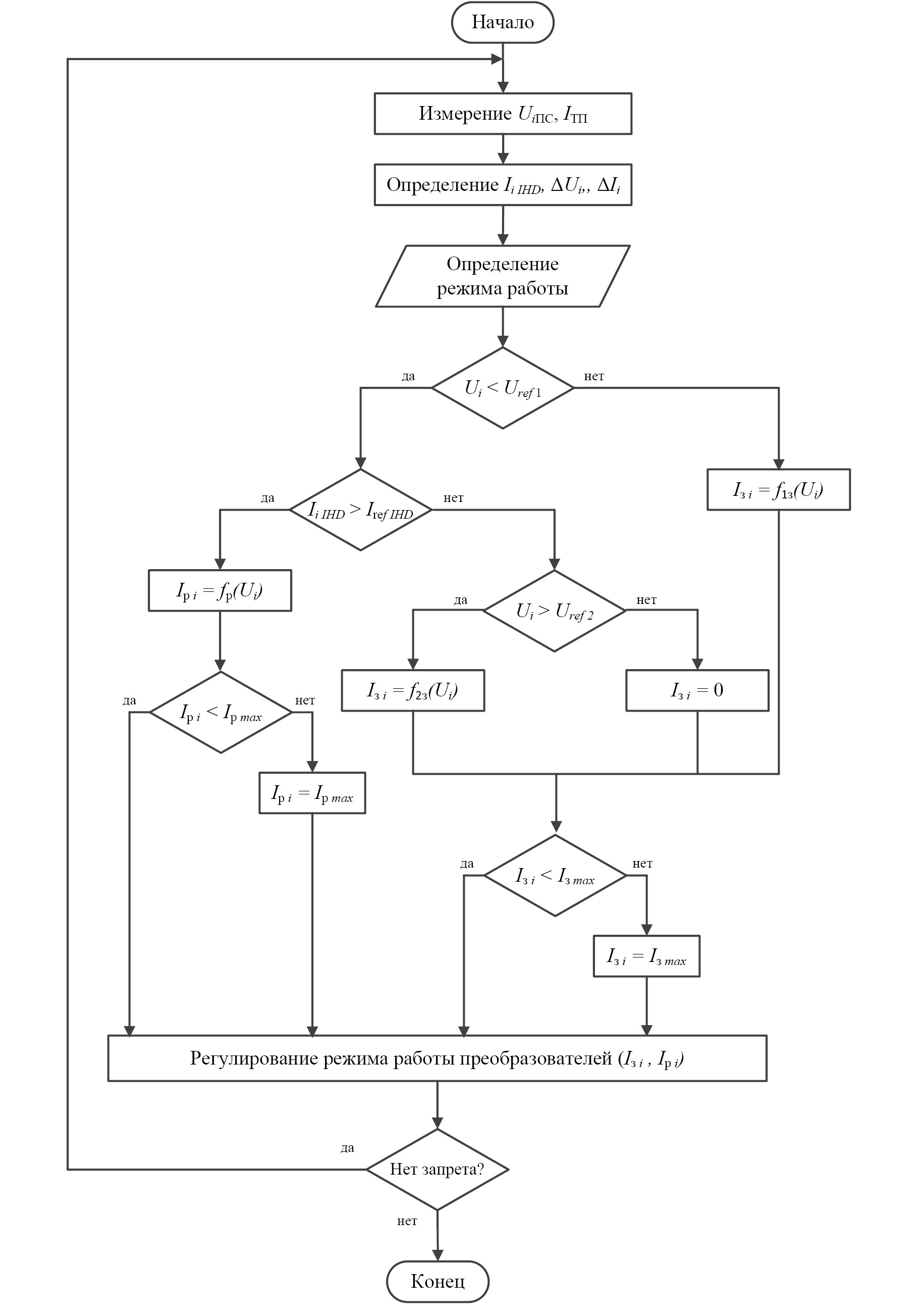
Рис. 5. Алгоритм регулирования СНЭЭ по уровню тяговой нагрузки
Fig. 5. The algorithm for regulating the SNEE by the level of traction load
Алгоритм регулирования СНЭЭ обеспечивает стабилизацию напряжения на шинах поста секционирования при токах нагрузки СНЭЭ в границах допустимых рабочих диапазонов. Режим стабилизации напряжения переходит в режим стабилизации по току нагрузки при превышении номинальной мощности СНЭЭ. Режим заряда осуществляется при следующих условиях: повышение уровня напряжения в контактной сети выше опорного, снижение искажения тока тяговой нагрузки ниже заданного уровня.
В зависимости от значений тока гармонических составляющих Ii IHD, отклонений напряжения ΔUi и тока гармонических составляющих ΔIi IHD САР управляющим воздействием на DC/AC преобразователь определяет его режим работы и мощность СНЭЭ.
Фрагменты результатов моделирования для режима разряда при управлении СНЭЭ по уровню напряжения и искажению тяговой нагрузки (3-й гармоники) в виде осциллограмм токов и напряжения приведены на Рис. 6–8.
Рис. 6. Напряжение на шинах поста секционирования (a) ток СНЭЭ (b)
Fig. 6. Bus voltage of the partitioning post (a) SNE current (b)
Рис. 7. Тяговая нагрузка подстанции: ТП1 (a), ТП2 (b)
Fig. 7. Traction load of the substation: TP1 (a), TP2 (b)
Рис. 8. Тяговая нагрузка ЭПС1 (a), ЭПС2 (b)
Fig. 8. Traction load PS1 (a), EPS2 (b)
Моделирование режимов работы СНЭЭ выполнено на основе регулирования активной мощности в режимах заряда и разряда. Ток, генерируемый СНЭЭ в режиме разряда, находится в противофазе с напряжением на посту секционирования.
Критериями для перехода в режим разряда СНЭЭ служат уровни напряжения на шинах поста секционирования и искажений тягового тока подстанции ТП1 на частоте 150 Гц. В данном случае работа СНЭЭ в режиме разряда направлена на компенсацию снижения напряжения на токоприемниках ЭПС.
Наличие искажений в тяговой нагрузке ЭПС приводит к соответствующему искажению тока нагрузки тяговых подстанций. Для полученных результатов наибольшее искажение соответствует наименьшему расстоянию питающей подстанции до источника искажений (Рис. 7). Искажение тока, потребляемого ЭПС, в модели выполняется с помощью регулируемого источника тока 3-й гармоники (для ЭПС1). Токовая нагрузка ЭПС2 в модели (Рис. 8) задана синусоидальной.
Графики напряжения (амплитудные значения) и измеренного искажения тока тяговой подстанции (для 3-й гармоники), полученные по результатам моделирования, приведены на Рис. 9. Указанные значения определяет режим работы и ток нагрузки СНЭЭ. Полученные результаты соответствуют режиму разряда СНЭЭ с целью компенсации падения напряжения в контактной сети, т.к. измеренное напряжение фиксируется ниже опорного, а ток тяговой подстанции содержит 3-ю гармонику, превышающая заданный уровень.
Рис. 9. График изменения напряжения (амплитудных значений) (a) и искажения тока (3-й гармоники) (b)
Fig. 9. Graph of voltage changes (amplitude values) (a) and current distortion (3rd harmonic) (b)
На основе представленной функциональной схемы управления СНЭЭ и алгоритма работы системы может выполняться моделирование работы СНЭЭ при изменении следующих показателей работы СТЭ переменного тока и ЭПС:
- уровня напряжения холостого хода на шинах тяговых подстанций;
- фазового сдвига между векторами напряжения смежных подстанций;
- изменения уровня и гармонического состава тяговой нагрузки;
- изменения уровня реактивной мощности.
Настройки системы автоматического регулирования СНЭЭ определяют уровень напряжения на шинах поста секционирования и позволяют для заданной тяговой нагрузки оценить эффективность регулирования работы СНЭЭ и сравнить полученные результаты с базовым (отсутствие СНЭЭ) вариантом. Регулирование по уровню напряжения в данном случае соответствует изменению активной мощности СНЭЭ, значение которой пропорционально отклонению напряжения от опорного уровня, что проиллюстрировано на графиках тока и напряжения для режима заряда (Рис. 10) и разряда (Рис. 11).
Рис. 10. График напряжения (a) на шинах поста секционирования и тока СНЭЭ (b) при регулировании активной мощности в режимах заряда
Fig. 10. Graph of voltage (a) on the busbars of the sectioning station and the SNEE current (b) when regulating active power in charge modes
Рис. 11. График напряжения (a) на шинах поста секционирования и тока СНЭЭ (b) при регулировании активной мощности в режимах разряда
Fig. 11. Graph of voltage (a) on the busbars of the sectioning station and the SNEE current (b) when regulating active power in discharge modes
Выводы
Предложенная модель системы тягового электроснабжения переменного тока позволяет выполнить апробацию функциональных схем управления и алгоритмов регулирования режимов устройств накопления электроэнергии для различного набора параметров и вариантов формирования тяговой нагрузки, предназначенных для решения задач, связанных с повышением качества электроэнергии, энергетической эффективности и надежности. Для разработанной имитационной модели получены результаты расчетов при реализации алгоритма регулирования активной мощности системы накопления электроэнергии. Недостатком регулирования по уровню напряжения в точке присоединения устройства накопления является неэффективность регулирования при отклонении напряжения на шинах смежных тяговых подстанций от номинальных значений, что обусловливает необходимость разработки функциональных схем регулирования и алгоритмов, учитывающих уровень напряжения холостого хода на шинах тяговых подстанций.
Перспектива дальнейших исследований связана с разработкой способов регулирования напряжения, в том числе с учетом нагрузки и уровня реактивной мощности в границах межподстанционных зон для различных мест размещения устройств накопления электроэнергии в системе тягового электроснабжения, рассмотрения схем размещения устройств накопления электроэнергии, преобразователей и различных алгоритмов регулирования. Одним из направлений дальнейших исследований является применение устройств накопления электроэнергии в перспективных системах тягового электроснабжения переменного тока для решения задач по повышению нагрузочной способности, качества электроэнергии и уровня энергетической эффективности.
Авторы заявляют что:
- У них нет конфликта интересов;
- Настоящая статья не содержит каких-либо исследований с участием людей в качестве объектов исследований.
The authors state that:
- They have no conflict of interest;
- This article does not contain any studies involving human subjects.
About the authors
Elena I. Bakanova
Omsk State Transport University
Author for correspondence.
Email: elena.i.bakanova@mail.ru
SPIN-code: 4075-5430
Senior specialist, Postgraduate student
Russian Federation, OmskVladislav L. Nezevak
Omsk State Transport University
Email: ostu_ietpss_articles@mail.ru
ORCID iD: 0000-0002-1205-1994
SPIN-code: 8626-0883
Doctor of Technical Sciences, Associate Professor
Russian Federation, OmskOleg A. Sidorov
Omsk State Transport University
Email: sidorovoa@omgups.ru
SPIN-code: 2364-5676
Doctor of Technical Sciences, Professor
Russian Federation, OmskReferences
- Kotel`nikov AV. Railway Electrification: Global Trends and Prospects. Moscow: Intekst; 2002. (In Russ.)
- Kryukov AV, Cherepanov AV, Seredkin DA, et al. Modelling of traction power supply systems modes at the movement of high-speed trains. Modern Technologies. System Analysis. Modeling. 2023;3(79):44–57. (In Russ.) doi: 10.26731/1813-9108.2023.3(79)44-57
- Zaruchejskij AV. Razvitie tyagovogo obespecheniya Vostochnogo poligona. Byulleten` Ob`edinennogo uchenogo soveta OAO RZhD. 2017;3:63–66. EDN: ZIZPHJ
- Bader MP. Concept and prospects of technical development of electric power engineering of railway transport. Elektrotekhnika. 2021;9:34–40. (In Russ.) EDN: PFOPOR
- Cheremisin VT, Nezevak VL, Sarkenov SS. Evaluation of the influence of the packet organization of traffic on the volume of electric power on traction on sections of direct current with the I type of profile. Modern Technologies. System Analysis. Modeling. 2017;3(55):135–144. (In Russ.) doi: 10.26731/1813-9108.2017.3(55).135-144
- Kosarev BI, Serbinenko DV, Alekseenko MV. AC traction power supply system with multifunctional booster transformers. Transport: science, equipment, management. 2013;1:13–18. (In Russ.) doi: 10.21780/2223-9731-2017-76-2-67-73
- German LA, Kishkurno KV. Voltage regulation in the AC traction network of railways. Elektrichestvo. 2014;9:23–33. (In Russ.) EDN: XXSQQN
- Arzhannikov BA. Controlled traction power supply system of direct current for passing high-speed and heavy-haul trains. Transport of the Urals. 2012;1(32):134–137. (In Russ.) EDN: OWWUCJ
- Shevlyugin MV, Golicyna AE, Belov MN et al. Use of energy storage devices to enhance centralized power supply of a metro section within one inter-substation zone. Energy Safety and Energy Economy. 2023;1:93–98. EDN: NLRDPE
- Evstaf`ev AM. Application of hybrid technologies in traction rolling stock. Byulleten` rezul`tatov nauchny`x issledovanij. 2018;3:27–38. (In Russ.) EDN: YNUHGH
- Bujnosov AP, Durandin MG, Tuty`nin OI. Analysis of the application of a hybrid power source in the traction electric drive system of an electric train. Vestnik transporta Povolzh`ya. 2023;3(99):12–18. (In Russ.) EDN: GNKAHK
- Patent RUS No. 137433 / 10.02.2014 Denshchikov K.K., Zhuk A.Z., Golikov M.V. et al. Supercapacitor power supply device for operational currents of traction substations. (In Russ.) EDN: TYGFBM
- Yaroslavcev MV, Talipov OM, Kislov AP et al. Determination of parameters of energy storage device To increase the length of sections of contact network of urban electric transport. Bulletin of Toraighyrov University. Energetics series. 2023;1.2023:357–368. (In Russ.) doi: 10.48081/jmuc8955
- Varakin AI, Varakin IN, Menuxov VV et al. Buffer energy devices as part of traction power supply systems in urban and railway electric transport. E`lektronika i e`lektrooborudovanie transporta. 2007;2:26–29. (In Russ.) EDN: IAMASV
- By`kadorov AL, Zaruczkaya TA, Finochenko AV. Analysis of the use of modern types of energy storage devices to improve the technical and economic characteristics of continuous-current power supply systems. In: Sb. nauchn. tr. Mezhd. nauchn.-prakt. konf. Tom 2. – Rostov-na-Donu: Rostov State Transport University; 2021:2831. (In Russ.) EDN: JEWMSK
Supplementary files















